本文件由中华人民共和国应急管理部提出的新规范《人员密集场所消防安全管理》GB/T 40248-2021,将在2021年12月1日开始实施。
新规范中提到的人员密集场所是指人员聚集的室内场所,包括公众聚集场所(面对公众开放,具有商业经营性质的室内场所,包括宾馆、饭店、商场、客运车站候车室、客运码头候船厅、民用机场航站楼、体育场馆、会堂以及公共娱乐场所等),医院的门诊楼、病房楼,学校的教学楼、图书馆、食堂和集体宿舍,福利院,托儿所,幼儿园,小初中高大学,公共图书馆的阅览室,公共阅览室,博物馆的展示厅,劳动密集型企业的生产加工车间和员工集体宿舍,旅游、宗教活动场所等。
引言
为切实吸取火灾事故教训,规范人员密集场所的消防安全管理,遏制群死群伤火灾事故的发生,依据《中华人民共和国消防法》、《机关、团体、企业、事业单位消防安全管理规定》等相关法律法规,制定本标准。人员密集场所可以通过采用本标准,规范自身消防安全管理行为,建立消防安全自查、火灾隐患自除、消防责任自负的自我管理与约東机制,实现防止火灾发生、减少火灾危害,保障人身和财产安全的目标。
范围
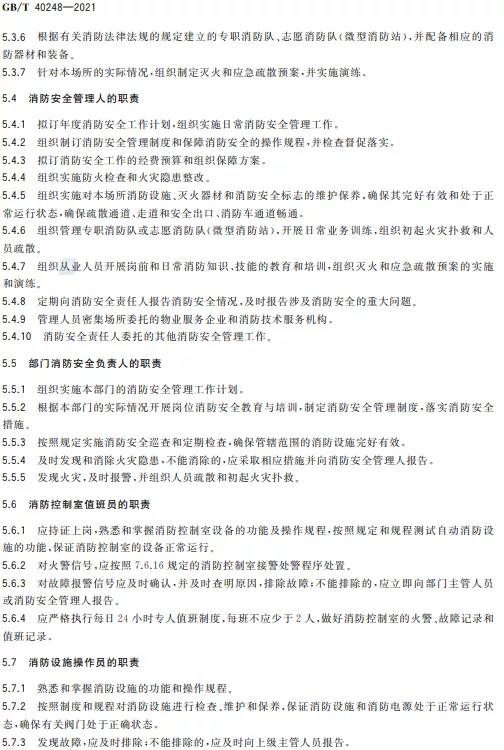
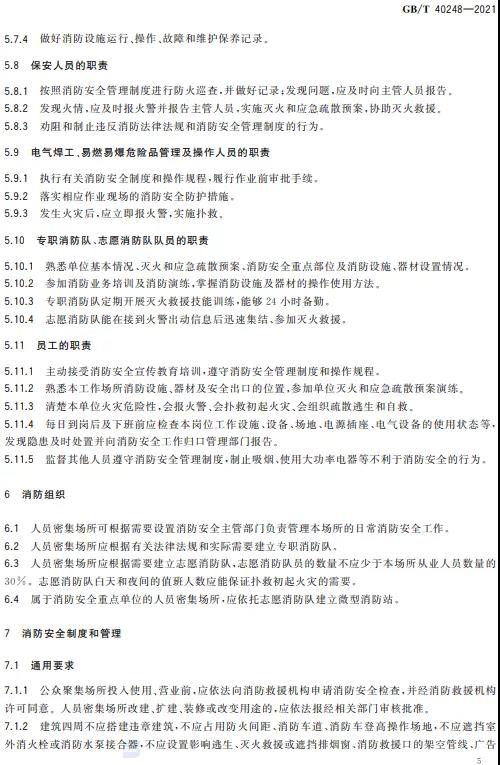
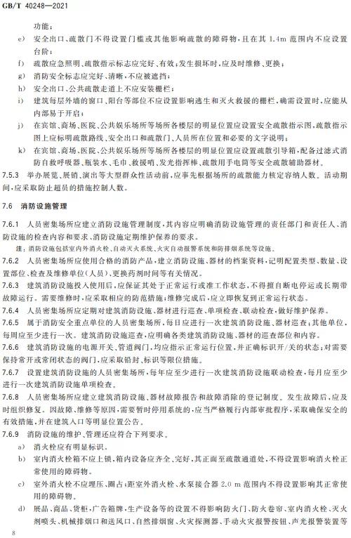
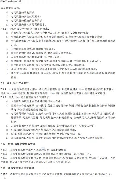
本文件提出了人员密集消防安全管理要求和措施,包括消防安全责任、消防组织、消防安全制度和管理、消防安灭火和应急疏散预案编制和演练、火灾事故处置与善后本文件适用于具有一定规模的人员密集场所及其所在建筑的消防安全管理。





















